
第一作者:黄若晗
通讯作者:吴乔枫,刘佳
通讯单位:同济大学碳中和研究院、环境科学与工程学院
论文DOI:https://doi.org/10.1016/j.watres.2026.125594
■ 全文速览
城市人工湖作为分布广泛且生物地球化学活性较强的淡水生态系统,在全球碳收支中具有不可忽视的作用。然而,在季节性高温条件下城市人工湖沉积物有机碳的稳定封存机制尚不明确。针对这一问题,同济大学黄翔峰教授团队在环境领域顶刊《Water Research》(IF=12.8)上发表了题为《High temperature favors sedimentary organic carbon fixation potential via chemoautotrophy and iron fraction transformation in urban artificial lakes》的研究论文。该研究从“微生物-铁-碳”耦合视角出发,揭示了水温变化如何通过调控微生物碳固定路径与铁形态转化,协同驱动沉积物中有机碳的稳定封存。创新性地发现,高温条件下微生物碳固定策略由光合自养向化能自养转变,同时铁的还原活化与络合作用显著增强,形成级联效应,使稳定态有机碳占比大幅提升。研究为理解城市人工湖泊碳汇功能的季节性调控机制提供了全新认知,也为城市水体的碳增汇管理开辟了新的科学路径。
■ 研究背景
城市人工湖泊作为一类广泛分布且生物地球化学活性较强的水体类型,其沉积物碳埋藏速率远高于许多天然湖泊,在区域碳汇中发挥着不可忽视的作用。然而,现有研究多聚焦于碳排放过程及温室气体通量,对沉积物中有机碳稳定形态的形成与转化机制关注不足。水温作为关键环境因子,不仅直接调控有机质的矿化速率,还通过影响微生物代谢活性与矿物界面过程间接作用于碳的长期封存。然而,在结构简单、调节能力弱的城市人工湖泊中,水温变化如何通过改变微生物固碳路径和铁形态来调控沉积物碳固定潜力,目前尚缺乏系统认识。因此,厘清这一机制对于科学评估城市水体碳汇功能、优化生态管理策略具有重要意义。
■ 本文亮点
(1) 从“碳释放”转向“碳稳定”,揭示碳固定新机制
区别于以往研究多聚焦于湖泊碳排放过程,本研究系统探讨了城市人工湖泊沉积物中稳定态有机碳的形成机制,明确了高温条件下稳定碳库(MAOC、Fe-OC)的显著增加,为理解城市水体碳汇功能提供了新视角。
(2) 微生物碳固定路径随温度发生“策略性切换”
研究揭示了高温条件下沉积物中微生物碳固定策略由光合自养主导向化能自养主导转变,rTCA、WL通路等高效固碳途径被激活,突破了传统对湖泊碳固定依赖光合作用的认知。
(3) 构建“微生物-铁-碳”级联效应理论框架
本研究将微生物碳固定、铁形态转化与有机碳稳定三者耦合,揭示了高温通过降低溶解氧、促进铁还原与络合,驱动级联反应促进稳定碳形成的完整路径,为城市人工湖泊碳汇调控提供了可操作的理论依据。
■ 图文解析
(1) 高温促进稳定态有机碳库的形成
夏季高温组中,沉积物总有机碳、颗粒有机碳、矿物结合态有机碳及铁结合态有机碳的平均含量均显著高于冬季低温组,高出1.5至2.5倍。更为关键的是高温组中矿物结合态有机碳占总有机碳的比例达到65%,而低温组仅为46%。矿物结合态有机碳主要由微生物残体构成,是沉积物中较为稳定的碳库;而铁结合态有机碳作为其重要亚组分,同样在高温条件下显著增加。这两个指标共同表明,高温不仅带来了更多有机质输入,更促进了有机碳向稳定形态的转化,有效增强了沉积物的碳埋藏潜力。从驱动因素来看,水温是调控有机碳变化的最主要因素,解释了51.3%的变异。高温刺激了藻类生长,使叶绿素a含量上升,同时降低了水体溶解氧和透明度,进而影响了有机碳的垂向输送与沉积过程,为后续碳稳定创造了有利条件。

图1. 夏季高温组与冬季低温组湖泊沉积物中有机碳含量变化情况。a) 总有机碳含量;b) 溶解性有机碳含量;c) 颗粒态有机碳含量;d) 矿物结合有机碳含量;e) 铁结合有机碳含量;f) 不同化学稳定性有机碳含量;g) 湖泊环境因子与有机碳的RDA分析;h) 影响矿物结合有机碳含量的环境因子相对重要性(MSE 增加百分比);i) 影响铁结合有机碳含量的环境因子相对重要性(MSE 增加百分比)
(2) 微生物固碳途径从光能自养转变为化能自养
高温组微生物α多样性显著高于低温组,两组微生物群落组成存在明显差异。高温组中假单胞菌门、酸杆菌门和放线菌门等丰度显著增加,这些类群在碳、氮、磷循环中发挥关键作用,且放线菌、硫杆菌等具备较强的CO₂ 固定能力,多属于胁迫耐受型(S-策略)。相比之下,低温组富集了绿弯菌门和疣微菌门,属于资源获取型(R-策略)。这表明高温时期微生物群落向代谢活性强、固碳潜力高的方向演变。宏基因组分析进一步揭示,高温组中光合生物卡尔文循环相关基因表达未见显著变化,而原核生物化能自养固碳途径(TCA cycle,WL路径)关键酶基因丰度显著上调。由此可知,高温驱动微生物固碳策略由光能自养向更高效的化能自养转变,显著增强了沉积物碳汇潜力。

图2. a) 光合生物中的碳固定途径(卡尔文循环);b) 原核生物中的碳固定途径(rTCA循环、3-磷酸丙酮酸循环、WL途径、3HP-4HB循环、DC/4-HB循环);c) 高温组(HT)与低温组(LT)间卡尔文循环关键酶基因的表达差异;d) 高温组与低温组间原核生物碳固定途径关键酶基因的表达差异(:P<0.05;:P<0.01;:P<0.001)
(3) 温度驱动的铁形态转化促进了稳定有机碳的形成
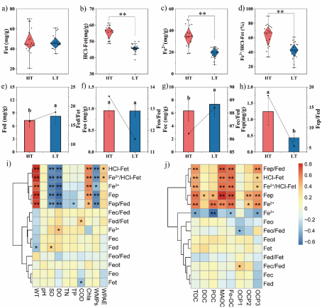
两组沉积物总铁含量无显著差异,但铁形态分布呈现明显不同。高温组中Fe²⁺含量、铁还原率、铁氧化物活化度(Feo/Fed)及络合度(Fep/Fed)均显著高于低温组,而低温组则以晶态铁(Fec)为主。活化度与络合度的升高,表明更多反应性铁转化为高活性无定形或弱晶质氧化物,并与有机质形成稳定的铁-有机络合物。这一结果表明,高温增强了铁还原作用,促进活性铁氧化物的生成,其丰富的吸附位点可与新输入有机质发生吸附和共沉淀,迅速将新碳稳定为持久性有机碳。相比之下,低温条件下铁以高结晶度氧化物为主,表面反应活性低,微生物活性亦受抑制,限制了稳定有机碳的形成。相关性分析进一步证实,Fe²⁺和络合态铁(Fep)与水温、叶绿素a呈正相关,与溶解氧、透明度呈负相关,且与矿物结合态有机碳、铁结合态有机碳含量呈显著正相关。可见,高温营造的强还原环境驱动Fe³⁺向Fe²⁺转化,并促进活性铁与络合态铁的生成,为有机碳提供额外结合位点,从而显著提升铁-碳耦合效率。

图3. 城市湖泊沉积物中铁组分特征及其与水环境因子和有机碳的相关性分析。a) 沉积物中总铁(Fet)含量;b) 盐酸浸出态总铁(HCl-Fet);c) 沉积物中盐酸浸出Fe²⁺含量;d) Fe²⁺占HCl-Fet总含量的比例(反映铁还原速率);e) 可溶性氧化铁(Fed)含量及Fed占Fet百分比(Fed/Fet);f) 非晶态氧化铁(Feo)含量及Feo占Fed百分比(Feo/Fed);g) 结晶态氧化铁(Fec)含量及Fec占Fed百分比(Fec/Fed);h) 复合氧化铁(Fep)含量及Fep占Fed百分比(Fep/Fed);i) 铁组分与湖泊水环境因子的相关性;j) 铁组分与沉积物中不同有机碳组分的相关性(*: P<0.05;**: P<0.01)
(4) 构建“微生物-铁-碳”级联效应的理论框架
铁还原菌是连接铁-碳耦合的关键生物驱动因子。冗余分析显示,高温组中以地杆菌属为代表的铁还原菌与Fe²⁺、Fep呈正相关;低温组中则与Fe³⁺、无定形铁(Feo)和Fec相关性更强。偏最小二乘路径模型进一步揭示,高温作为初始驱动力,通过降低溶解氧、增加叶绿素a含量,营造了厌氧富营养环境,从而促进了化能自养微生物固碳及铁还原菌代谢,最终决定了铁形态转化与固碳潜力的变化格局。相比之下,冬季低温条件下,水环境因子、微生物多样性与铁形态对沉积物有机碳均无显著影响,固碳相关基因维持基线水平,碳固定过程明显延缓。这些发现阐明了温度驱动的“微生物-铁-碳”级联机制,即水环境条件的改变调控了微生物群落和铁相转化,最终调控了稳定有机碳的形成。这种级联机制可能是夏季城市人工湖,尤其是沉积物活性铁相对丰富的富营养水体中碳固定的主导机制。富营养条件提供了充足藻源和外源有机质,而活性铁库则为微生物代谢提供了必要的电子受体,并为矿物-有机相互作用提供了底物。这为理解特定湖泊的碳汇功能提供了核心机制。

图4. a)基于铁还原菌及铁组分的RDA分析;b)沉积物铁组分、有机碳组分与微生物指标(微生物门类、代谢途径及碳固定基因)之间的曼特尔检验相关性分析;c)夏季高温组中湖水环境因子、铁组分、微生物多样性及碳固定基因的偏最小二乘结构路径模型分析(GOF =0.528);d)冬季低温组中湖水环境因子、铁组分、微生物多样性及碳固定基因的偏最小二乘结构路径模型分析(GOF =0.481)
■ 结论展望
本研究揭示了高温通过“微生物-铁-碳”级联机制显著增强城市人工湖泊沉积物碳固定能力。夏季高温组中,总有机碳、矿物结合态有机碳及铁结合态有机碳含量较冬季低温组高出1.5至2.5倍,矿物结合态有机碳占比从46%提升至65%。机制上,高温驱动微生物固碳策略由光合自养向化能自养转变,同时促进铁还原与活性铁氧化物生成,为有机碳提供丰富结合位点,从而加速稳定碳库的形成。
未来研究需结合13C同位素标记等方法量化微生物固碳效率,并通过长期监测追踪铁结合态碳的稳定性。此外,应在不同气候区、不同营养状态的水体中验证该机制的普适性,并探索生态缓冲带构建、铁源补充等碳增汇调控技术,为城市水体碳汇管理提供科学支撑。

